教师出国相关政策
发布日期:2019-03-29 阅读次数:5026次 来源:yl7703永利 作者:
yl7703永利集团官网骨干教师出国(境)研修项目派出类型分为:
1. 国家公派项目:获得国家教育部、国家留学基金委等政府部门资金资助,经公司推荐,由遴选单位选拔并派出。
2.集团公派项目:由公司提供全部或部分资助,并由公司按规定程序选拔并派出。具体包括以下两种方式公司公派配套方式:根据公司与留学基金委签订的有关协议,双方共同资助的选派方式。公司公派资助方式:通过校际合作交流或完全由公司(包括基层单位)资助的选派方式。
3. 自费公派项目:教师经个人联系,获得境外学术或其他机构基金资助,本人提出公派申请,经公司批准派出的。
人事处出国管理链接:http://jgrsc.njtu.edu.cn/abroad/abroad_index.asp
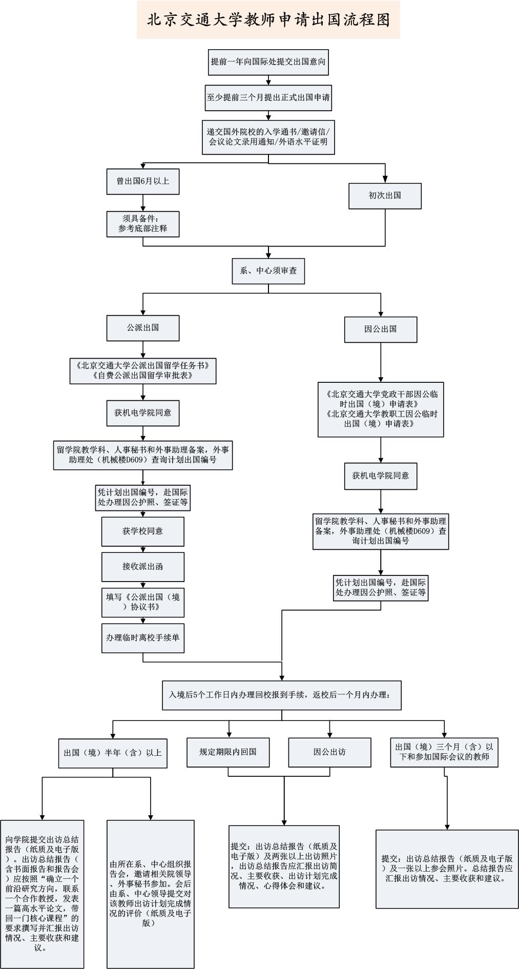
申报流程图如下:

注释:
1、 最近一次出国(境)进修归国后在公司及公司工作5年以上,考核合格;
2、 在“确立一个前沿研究方向,联系一个合作教授,带回一门核心课程”方面的落实及进展情况良好;
3、 只能申请国家留学基金资助出国;
4、 在已有的聘期履职要求的基础上,提高发表学术论文的要求,与公司签订聘期论文工作量补充协议:教授增加An4和An5类论文各1篇;副教授增加An5类论文2篇;讲师增加An5类论文1篇。








